Unity. Strength. Success.
This post is also available in: العربية (Arabic)
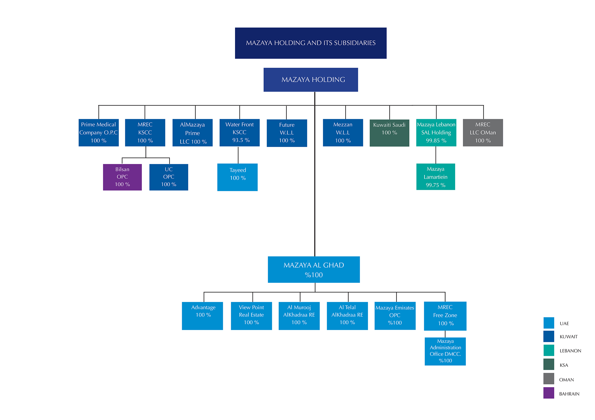
Group Structure
in order to provide high quality service with ease and speed, Al Mazaya Holding Company has as our subsidiaries some reliable and reputed organizations across the various countries in the G.C.C. region dealing with the different aspects of the real estate market. Among our subsidiaries are Seven Zones Real Estate Co. in Kuwait, Al Mazaya Real Estate and Al Dana Real Estate Limited in Dubai and Mazaya Lebanon Holding in Lebanon etc…
In This Section

